离岸信托在财富规划、家族传承与跨境资产管理中已成为常见工具,但对中国境内个人而言,在实现“走出去”这一财富布局前,首要问题是满足外汇合规。信托的信息保护性,并不能成为外汇违规的防御手段。本文围绕实践中最常被问及的两个核心问题:身份属性与外汇义务、信托架构与外汇合规的关联,对关键规则及典型情形进行梳理,以帮助读者在设计离岸信托结构时识别外汇合规风险。

1.什么是外汇管理上的境内个人和境内居民个人?
“境内个人”和“境内居民个人”这两个概念是理解本文所讨论的离岸信托架构个人外汇合规问题的首要前提。
根据《个人外汇管理办法》(中国人民银行令〔2006〕第3号,下称“《个人外汇管理办法》”):
“境内个人是指持有中华人民共和国居民身份证、军人身份证件、武装警察身份证件的中国公民”。
“境外个人是指持护照、港澳居民来往内地通行证、台湾居民来往大陆通行证的外国公民(包括无国籍人)以及港澳台同胞。”我国对境外个人(除非持有中国永久居留证)没有供汇义务,境外个人购汇实行逐笔审核原则。
我国在外汇管理上还区分居民个人和非居民个人。本文涉及讨论的《国家外汇管理局关于境内居民通过特殊目的公司境外投融资及返程投资外汇管理有关问题的通知》(汇发[2014]37号,简称“37号文”)项下即是以境内居民为对象进行管理,所办理的登记为“境内居民个人”境外投资外汇登记。根据37号文:
持有中国境内居民身份证、军人身份证件、武装警察身份证件的中国公民,以及虽无中国境内合法身份证件、但因经济利益关系在中国境内习惯性居住的境外个人。其中,无中国境内合法身份证件、但因经济利益关系在中国境内习惯性居住的境外个人,是指持护照的外国公民(包括无国籍人)以及持港澳居民来往内地通行证、台湾居民来往大陆通行证的港澳台同胞。[1]
简言之,“境内居民个人=境内个人+在中国境内习惯性居住的境外个人”。

2.境内个人设立离岸信托是一定都要办理37号文登记吗?
要回答该问题,需要先梳理了解中国的个人外汇管理体系(可参见《个人资产跨境转移常见途径解析(一)——个人外汇管理体系与移民财产对外转移》)。
按交易性质不同,个人外汇业务分为经常项目业务与资本项目业务。经常项目业务,是指国际收支中涉及货物、服务、收益及经常转移的交易项目等,常见的个人因私用汇,如出境旅游、留学、公务或商务出国、非投资类保险、咨询服务、医疗、定居、赡养家庭等所需要的款项,均属于经常项目业务项下;资本项目业务,是指国际收支中引起对外资产和负债水平发生变化的交易项目,具体包括境外权益投资及固定收益类金融产品投资、外汇保险、对境外的捐赠、对外提供贷款、借用外债、对外担保以及移民财产转移等。
在对个人外汇业务作出区分的同时,《个人外汇管理办法》同时规定了针对不同业务的区别管理原则——对经常项目个人外汇业务,按照可兑换原则管理,即只要有真实、合法的交易基础,国家对资金的国际支付和转移不予限制,个人只需要按照相关要求提交材料证明交易的真实性,即可实现资金的跨境收付;对资本项目个人外汇业务,按照可兑换进程管理,即首先实现有条件的可兑换,在此基础上再实现完全可兑换。

因此,设立境外信托涉及的个人外汇管理问题需要基于是否构成境内个人、境内居民个人以及所交付信托的财产属地、来源和类型等进行区分处理。当涉及资本项目时,因尚未完全开放,需基于现有政策办理登记或核准。目前资本项下境内个人外汇业务可办理范围包括境内居民个人的37号文登记、境内个人参与境外上市/非上市公司股权激励计划的外汇登记以及对外财产转移(详细内容可参见《个人资产跨境转移常见途径解析(一)——个人外汇管理体系与移民财产对外转移》),其他项目暂未开放(例如境内个人对外直接投资)。
进一步地,在境外信托架构中,如涉及特殊目的公司返程投资架构,境内居民以境内外合法资产或权益向特殊目的公司出资前,应向外汇局申请办理境外投资外汇登记手续。此处“控制”方式明确包括了“信托”。
举例-1:
A女士持有中国护照,境外绿卡,与境外商人B先生在境外结婚并共同生活。二人婚姻持续了十年,后A女士和B先生离婚,A女士根据离婚协议从B先生处分得X万美元。A女士以该笔资金交付离岸信托后在境外进行专业管理。
在该案件中,A女士用于设立信托的资金不涉及中国外汇管理问题,无需办理外汇登记。
如果A女士设立离岸信托后,通过信托直接或间接在中国境内设立外商投资企业并开展业务,就该等返程投资情形,A女士应在架构搭建前确定特殊目的公司和返程投资架构,以满足37号文登记条件并办理37号文登记。
举例-2:
A女士持有中国护照,境外绿卡,为中国公司X的股东,后X公司为境外融资上市目的进行重组。A女士将相应取得境外持股公司Y的股份。为传承等因素考虑,A女士希望通过信托持有Y公司股份。在此情况下,A女士构成中国境内居民个人,Y公司构成特殊目的公司,A女士应办理37号文登记。
举例-3:
M先生持有中国香港护照,为在中国设立的X公司的创始人及实控人,长期在中国居住并经营企业。此时,虽然M先生为境外个人,但如果其将境内X公司的权益注入境外设立的信托或股权架构,理论上仍应办理37号文登记(构成在中国境内习惯性居住的境外个人)。
根据笔者团队实践观察,以信托控制特殊目的公司架构直接办理37号文登记存在较大难度,仅有少量成功办理案例,且对信托保密性不利。因此,实践中更常见的情况是先由境内居民个人持股特殊目的公司办理37号文登记,而后再设立信托。

3.中国居民作为离岸信托受益人是否需要办理37号文登记?涉及红筹架构拟上市公司时,证监会备案阶段对信托架构外汇登记的要求口径?
对于信托受益人是否需要单独办理37号文登记,监管实践存在一定复杂性。
首先,对于无须或无法办理37号文登记的相关境外信托架构,也同样无须或无法办理受益人37号文登记。
其次,就涉及境内居民控制的特殊目的公司返程投资架构而言,从37号文字面意义理解,通过信托取得特殊目的公司的“收益权”属于应当办理37号文登记的情形。
因此,在涉及红筹架构拟上市公司架构中大股东通过境外信托持有权益时,如该等信托受益人为境内居民的,则受益人应同时办理37号文登记,并以登记的特殊目的公司作为信托受益人。但实际操作中,为受益人办理37号文登记难度很大,所以会对信托受益人结构作出调整。

4.如果红筹架构搭建时已办理37号文登记,重组为通过离岸信托持有权益时是否涉及办理变更登记?
这是实践中较为常见的一种情形。原则上,37号文登记仅对境内居民直接设立或控制的“首层特殊目的公司”进行登记。若将首层特殊目的公司的股东从个人变更为信托持股载体或通过信托安排导致已登记信息发生变化,应按37号文第5条办理变更登记。
若信托变更发生在首层特殊目的公司之下,且首层登记信息未变,则一般不触发37号文登记变更。有经验的专业机构在设计信托和重组结构时一般会避免改变原37号文登记的特殊目的公司股权结构。

5.办理37号文登记后是否可以将境内资金汇入离岸信托?能否通过离岸信托进行其他资本项目投资?
答案是否定的。37号文登记解决的是权益出境,并不赋予登记人将境内资金汇出境外的权利(仅得汇出少量资金用于设立特殊目的公司),37号文登记的主要功能是解决资金“回得来”的问题,即已登记的特殊目的公司可将分红、股权转让收益等调回境内。
因此,37号文登记并不是“护身符”。对于涉及其他类型资本项目而没有办理或无法办理外汇登记的海外投资(如海外房产、直接股权投资、海外保单、海外直接金融资产投资)等,仍将面临外汇合规挑战。

6.如果没有依据规定办理37号文登记可能面临的后果是什么?
当境内居民个人通过境外信托架构持有特殊目的公司,依据规定涉及应当办理37号文登记时,如境内个人没有办理,将可能因虚假承诺而面临行政处罚。涉及的外商投资企业可能无法开立外汇资本金账户,并也可能面临行政处罚,利润无法汇出。
对于违反37号文的外汇违规行为,如涉及境内居民或其直接、间接控制的境内企业通过虚假或构造交易汇出资金用于特殊目的公司,外汇局将根据《外汇管理条例》第三十九条进行处罚。境内居民未按规定办理相关外汇登记、未如实披露返程投资企业实际控制人信息、存在虚假承诺等行为,外汇局将根据《外汇管理条例》第四十八条第(五)项进行处罚。在境内居民未按规定办理相关外汇登记、未如实披露返程投资企业实际控制人信息或虚假承诺的情况下,若发生资金流出,外汇局将根据《外汇管理条例》第三十九条进行处罚;若发生资金流入或结汇,将根据《外汇管理条例》第四十一条进行处罚。
举例:
A女士持有中国护照,境外绿卡,为境内居民个人,其在境外设立离岸信托,信托持有离岸公司X,X在中国境内设立M公司。M公司设立时未如实披露实际控制人为境内居民个人A女士。后M公司向境外X公司分红。
上述情形中:
境内M公司设立时存在未如实披露返程投资企业实际控制人信息、虚假承诺行为,将由外汇管理机关责令改正,给予警告,对机构可以处30万元以下的罚款,对个人可以处5万元以下的罚款。
如离岸X公司向境内M公司出资,属于违反规定将外汇汇入境内的,由外汇管理机关责令改正,处违法金额30%以下的罚款;情节严重的,处违法金额30%以上等值以下的罚款。非法结汇的,由外汇管理机关责令对非法结汇资金予以回兑,处违法金额30%以下的罚款。
如境内M公司向离岸X公司分红,属于违反规定将境内外汇转移境外,或者以欺骗手段将境内资本转移境外等逃汇行为,可由外汇管理机关责令限期调回外汇,处逃汇金额30%以下的罚款;情节严重的,处逃汇金额30%以上等值以下的罚款;构成犯罪的,依法追究刑事责任。

参考处罚案例:国家外汇管理局青岛市分局(简称“青岛分局”)于2024年5月和6月分别对青岛兴信昌新材料科技有限公司和青岛蓝铭新材料有限公司作出外汇违规行政处罚,处罚依据为违反37号文第七条及第十五条第三款,均系针对特殊目的公司向境内的汇入行为以及如实披露特殊目的公司和返程投资企业实控人信息的相关要求。处罚决定显示,青岛兴信昌新材料科技有限公司被处罚“没收违法所得591.63元,罚款18638995.5元”。青岛分局负责人解释:“青岛市分局依据《外汇管理条例》第四十一条的规定,按照其非法汇入金额10%的比例对其进行处罚”,“根据《行政处罚法》规定,‘当事人有违法所得,除依法应当退赔的外,应当予以没收。’该企业因非法汇入资金产生的利息收入应属于违法所得,因资金停留时间较短,产生利息合计为591.63元,青岛市分局依法予以罚没。”
根据笔者团队实践观察,外汇管理机关在对个人外汇违法行为进行调查时,一定情况会要求相关当事人提供境外资金的使用情况,如涉及股权或金融资产投资的会要求提供分红、转让收益等信息,该等金额可能将与“违法所得”关联。

7.如果境内个人将境内资金直接注入离岸信托,会涉及其他外汇违规处罚吗?
如果境内个人设立人通过地下钱庄、对敲或其他违规方式换汇将境内资金注入离岸信托,还可能面临其他外汇违规处罚。
以下是外管局往年曾公布过的部分处罚案例,可供参考。

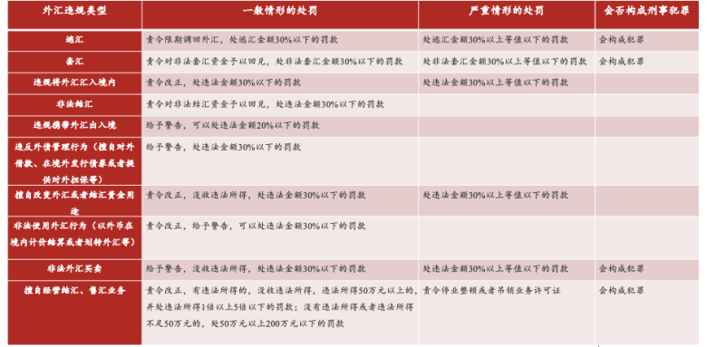
我们对各类外汇违规行为的罚则进行了简要归纳如下:


总结
信托财产的合规性,是保障信托目的得以实现的基础。若将离岸信托用于规避外汇监管等违规目的,不仅可能影响信托本身的法律效力,其资产隔离与财产保障的核心功能也将难以实现。因此,离岸信托的设计与运用,必须在尊重国内外监管规则的前提下开展,并依托专业机构的支持,方能确保跨境财富安排的合法、稳妥与长远存续。
[1] 根据《资本项目外汇业务指引(2024年版)》,具体包括:
(1)在境内拥有永久性居所,因境外旅游、就学、就医、工作、境外居留要求等原因而暂时离开永久居所,在上述原因消失后仍回到永久性居所的自然人。
(2)持有境内企业内资权益的自然人。
(3)持有境内企业原内资权益,后该权益虽变更为外资权益但仍为本人所最终持有的自然人。
调配全所资源、长期陪伴客户的一站式法律服务